中国·yl23411(永利集团)有限公司官方网站-Officialwebsite
集团首页
本站首页
公司概况
永利23411集团简介
现任领导
机构设置
专业介绍
党建工作
理论学习
制度文件
发展公示
工会
专题教育
团队队伍
团队队伍概况
教师培养
教师引进
人才培养
本科教学
研究生教育
继续教育
科研工作
科研项目
科研论文
学术交流
科技政策文件
联系我们
人才招聘
员工事务
共青团工作
资助育人
心理健康
实验中心
员工风采
yl23411集团官网
网址导航
员工专用表格
教师专用表格
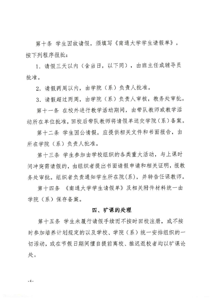
永利23411集团全日制普通本科员工考勤管理办法
发布者:系统管理员
发布时间:2019-03-12
浏览次数:
865
校内网站
宣传部
人事处
学工处
财务处
图书馆
校外网站
国家自然科学基金委员会
江苏省交通运输厅
中航高科
学工处
交通运输部
联系方式
邮箱:jttm@ntu.edu.cn
联系电话:85012930
版权所有© 中国·yl23411(永利集团)有限公司官方网站-Officialwebsite
苏ICP备05007127
地址:江苏省南通市啬园路9号
邮编:226019