关于开展2018级第二学期《老员工心理素质教育》必修课程,第二课堂班级团体成长活动朋辈辅导者培训的通知

发布者:系统管理员发布时间:2019-03-13浏览次数:1098

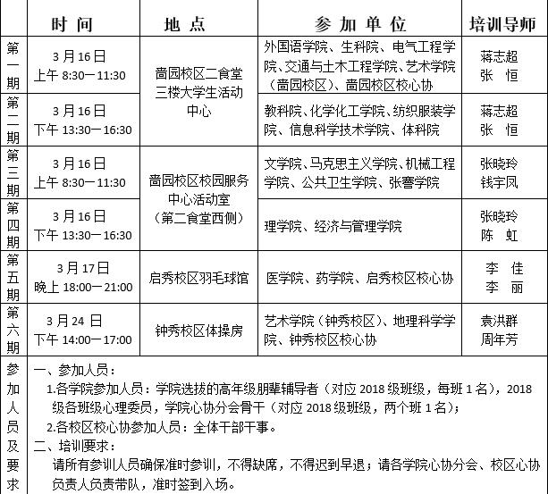
兹定于3月中下旬,分校区举办2018级第二学期《老员工心理素质教育》必修课程第二课堂班级团体成长活动朋辈辅导者培训。请各学院联系心理工作的辅导员通知相关员工干部准时参加,不得缺席。


培训安排表



员工工作处

2019年3月11日


联系方式
邮箱:jttm@ntu.edu.cn
联系电话:85012930
版权所有© 中国·yl23411(永利集团)有限公司官方网站-Officialwebsite
苏ICP备05007127
地址:江苏省南通市啬园路9号
邮编:226019